GaN Half-Bridge IC Boosts Power Efficiency Up to 94%
This article appeared in Electronic Design and has been published here with permission.
Check out our APEC 2023 digital magazine for more show coverage.
Texas Instruments (TI) is upgrading its family of gallium-nitride (GaN) power ICs to pack more power inside mobile chargers and power adapters. The latest member is a 650-V GaN half-bridge IC with integrated gate driver called the LMG2610.
TI said it has partnered with Chicony Power to integrate the half-bridge device in a new 65-W laptop power adapter, reducing the footprint of the ac-dc power supply by 50% compared with the competition and boosting efficiency to 94%. TI plans to display the new Chicony adapter at APEC 2023.
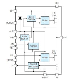
The half-bridge IC combines 170-mΩ low-side and 248-mΩ high-side GaN FETs, gate driver, bootstrap diode, and high-side gate-drive level shifter in a single package. According to TI, it will reduce bill of materials (BOM) and save valuable space in switched-mode power supplies (SMPS).
Chicony Power used TI’s new GaN IC, along with its power and thermal design expertise, to ease the heat dissipation and electromagnetic-interference (EMI) issues that impact high-frequency ac-dc power supplies.
The half-bridge is one of the universal configurations in power electronics, using a pair of power switches and passive components and other building blocks. At higher power levels—in everything from consumer fast chargers to industrial motor-control systems—ac-dc power supplies will use several half-bridges, and in many cases, they will run at different frequencies, depending on the topology used in the power stage.
GaN, which belongs to a class of wide-bandgap (WBG) semiconductors, has a wide range of unique physical properties that give it the ability to handle higher voltages, higher currents, and even higher temperatures than the silicon MOSFETs that have dominated for decades now. These qualities translate into improved on-resistance (RDS(on)), no reverse recovery, and fast switching transients when GaN is used in power devices.
At the system level, GaN supports smaller form factors for everything from mobile chargers to onboard chargers in electric vehicles that weigh less and create less heat, increasing power density and efficiency.
The high switching speeds also mean smaller transformers, capacitors, and EMI filters, among other passive components that are key building blocks inside power-supply designs.
The LMG2610 is designed to be paired with its flyback controller ICs to support high-frequency zero-voltage switching (ZVS) in the active-clamp-flyback (ACF) topology, giving customers a high-efficiency and high-density solution for ac-dc power supplies of less than 75 W. TI said the GaN IC is not only highly efficient under light loads, but also when under burst-mode operation with low quiescent currents and fast startup times.
Chicony used the new GaN half-bridge IC to pack the power adapter in a 7- × 7- × 7-cm cube, slightly larger than a typical ice cube. The product supports power-conversion efficiency as high as 94% compared to the 89% that’s typical in existing designs based on Si MOSFETs.
Housed in a 9- × 7-mm QFN package with dual thermal pads, TI said that it adds protections against FET turn-on interlock and undervoltage lockout (UVLO). There’s also support for cycle-by-cycle current limiting and overtemperature shutdown.
Integrated current sensing curbs power dissipation compared to the use of a traditional resistor, allowing the low-side thermal pad to be connected to the cooling PCB power ground.
Check out our APEC 2023 digital magazine for more show coverage.

