Battery-Management Chip Offers 1-mV Accuracy
Check out more of our CES 2023 coverage
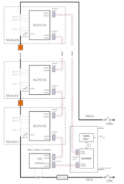
Texas Instruments unveiled its latest battery monitor, the BQ79718-Q1 (see figure), for electric-vehicle (EV) battery-management systems (BMS). It can provide a more accurate range estimate for an EV thanks to the 1-mV accuracy of its sensors. I talked with Sam Wong, General Manager for Texas Instrument's Battery Management Solutions, about the chip and its design.
One of the challenges TI encountered with such a sensitive sensing platform was maintaining the accuracy while putting it in a package to meet automotive ASIL D requirements. The chip is AEC-Q100-qualified with a temperature range of -40 to +125°C. It can measure from 9 to 18 cells per device with up to 35 devices per system.
Check out more of our CES 2023 coverage
Links
About the Author
William G. Wong
Senior Content Director
I am Editor of Electronic Design focusing on embedded, software, and systems. As Senior Content Director, I also manage Microwaves & RF and I work with a great team of editors to provide engineers, programmers, developers and technical managers with interesting and useful articles and videos on a regular basis. Check out our free newsletters to see the latest content.>
You can send press releases for new products for possible coverage on the website. I am also interested in receiving contributed articles for publishing on our website. Use our template and send to me along with a signed release form.
Check out my blog, AltEmbedded on Electronic Design, as well as his latest articles on this site that are listed below.
You can my social media via these links:
- AltEmbedded on Electronic Design
- Bill Wong on Facebook
- @AltEmbedded on Twitter
- Bill Wong on LinkedIn
I earned a Bachelor of Electrical Engineering at the Georgia Institute of Technology and a Masters in Computer Science from Rutgers University. I still do a bit of programming using everything from C and C++ to Rust and Ada/SPARK. I do a bit of PHP programming for Drupal websites. I have posted a few Drupal modules.
I still get a hand on software and electronic hardware. Some of this can be found on our Kit Close-Up video series. You can also see me on many of our TechXchange Talk videos. I am interested in a range of projects from robotics to artificial intelligence.

