This file type includes high resolution graphics and schematics when applicable.
Wireless sensor networks are playing a more significant role in daily life, sending data from different locations of wireless and wired communications networks. Of course, all of these different sensor nodes require power, and the efficient use of network energy requires a delicate balance between sending and receiving sensor data and switching times to and from the various parts of the wireless network.
Fortunately, work is being done on how to effectively accomplish data transmissions in these wireless sensor networks without compromising energy efficiency, at the same time following the guidelines set by the IEEE 802.15.4 standard. The novel handover approach was modeled with commercial mathematical simulation software. It has been found to provide the necessary performance for timely switching and data transfer while also saving power compared to conventional handover schemes.
All wireless sensor networks suffer some node switching delays; the challenge in improving performance is to reduce power consumption while also diminishing those delays. Unfortunately, a great deal of energy is consumed when switching sensor data among different Personal Area Networks (PANs), and an effective and efficient handover scheme must handle multiple-node systems while reducing power consumption.
The proposed new handover scheme takes advantage of the fact that cellular base stations can manage over PAN in a wireless network and use the cellular network to control the handovers of wireless sensors. By managing the PANs in the larger cellular network—and setting “edge nodes” at the edges of the PANs in order to send signals to associated user equipment when handovers occur—mobile wireless sensors need only scan a target channel to realize efficient handovers.
Edge nodes are static sensor nodes which distribute data in overlapping areas between two PANs (Fig. 1). They are used for mobile nodes to provide warnings at these edges of a network, and they are equipped with strong communication capabilities (such as routing nodes). When edge nodes are determined by a cellular base station, they will send a special beacon frame to notify mobile nodes located in PAN edge areas. The beacon frame is defined in part by the selection of the edge node.
When a wireless sensor network is established, every PAN coordinator in the network has access to the locations and topologies of the nodes and can send related messages to a cellular base station controlling the network. The base station saves the information and determines which are edge nodes for the PANs in the full network. If changes are made to the network or PANs, a PAN coordinator can send new channel and topology information to help base stations stay current with the network conditions.
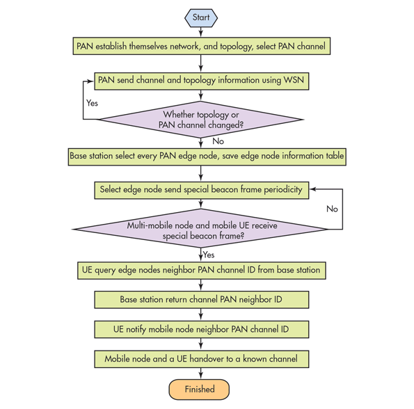
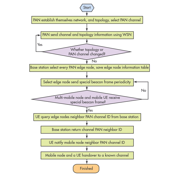
A number of steps are involved for wireless sensor networks with multiple-mobile nodes to perform efficient handovers within cellular networks (Fig. 2). In the first step, the PANs within the larger network send rough locations and nodes of sensors to the base station when a wireless sensor network is first established. Next, the base station selects which of the nodes will be the edge nodes, defining the special beacon frame and using wireless sensor networks to notify these nodes (Fig. 3). The edge nodes will then send a special beacon frame rather than the ordinary frame.
In the next step, if a PAN connects to several mobile nodes and mobile user equipment (UE), a mobile UE unit can become leader or serve as the ordinary node of a cluster. When it moves to a PAN edge, it will receive a special beacon frame from the edge nodes. If the UE unit is a cluster leader, it will send a request to a base station directly through the cellular network to inquire about neighbor PANs of the edge nodes and channel information (Fig. 4). In the event that the UE unit operates as an ordinary node, it will be notified by the leader to make an inquiry of the cellular base station.
Next, the cellular base station will send query information to the UE user (Fig. 5) using information table of edge nodes. Then, the UE or its cluster leader will send information about the neighbor PAN channels of the mobile nodes. In this way, they do not need to scan 16 ZigBee channels according to IEEE 802.15.4 MAC layer requirements. They only need to scan the channels notified to achieve an efficient handover.
If a node drops out, moves, or suffers from interference, the wireless sensor network topology or channels will change. Every PAN will establish a new network topology, select a channel identification (ID), and send new information to the cellular base station to determine new edge nodes and update the network’s edge node information table.
This file type includes high resolution graphics and schematics when applicable.
Efficient Handovers
This file type includes high resolution graphics and schematics when applicable.
The proposed new handover scheme introduces some new signaling based on cellular and wireless sensor network links (Fig. 6). When a network is established or PAN topology and channels are changed, the PA coordinator will update the base station with the current network topology and channel information. The base station will send signals to notify every edge node in a wireless sensor networks area. The signals contain necessary header information, the number of edge nodes, PAN ID, and 16-b addresses of the edge nodes. The edge nodes send a special beacon frame periodically to warn that there is a mobile node reaching the edge of the PANs.
When a mobile node moves, it will continuously monitor the beacon frame of the connected sensor node. When a special beacon frame is found, a mobile node will notify all the UE units in a mobile cluster. The UE will send signaling and query information about neighbor PAN channels from the base station. It contains header, PAN ID, and edge node ID (Fig. 5).
The base station will signal the UE with the appropriate channel number. This message contains header information, edge node ID, and edge node neighbor PAN channel number (Fig. 6). The UE receives this information and sends it to all mobile sensor nodes. The mobile nodes will then prepare for the handover.
This approach can be adapted to multiple-mobile nodes or frequency handover between several PANs. As the procedure shows, it is not necessary to scan 16 ZigBee channels when a handover occurs, and the process can be managed by the PANs within a wireless sensor network. The new scheme only scans object channels instead of scanning all ZigBee channels. When the number of sensor nodes increases in a cluster, it can be used to reduce energy consumption.
To better understand the operation of the new wireless sensor network handover scheme and how it can reduce delays times in switching signals from those sensors through the network, it may help to analyze the system with the aid of mathematical relationships. For example, in a wireless sensor network, the delay for transmission of signaling at every hop can be described by Eq. 1:
where the transition time, Ttr, can be determined by Eq. 2:
In this case, the bandwidth is considered as 250 kHz and the velocity is 3 × 108 m/s. Backoff at the ith time can be calculated by Eq. 3:
where the backoff slot time, Tbackoff_slot, is shown by Eq. 4 as 0.32 ms:
According to the product of twice the backoff time and 12 times the backoff time slot, it is possible to calculate the delay time for a single time transmission by means of Eq. 5:
According to the IEEE 802.15.4 standard, the time needed to scan a channel is defined by Eq. 6:
Time needed to scan a channel = super frame duration × (2n + 1) symbols (6)
where n is equal to the scan period, with value from 0 to 14.
According to Eq. 6, the time needed to scan a channel can be computed as lasting from 8 to 200 ms in duration. For the purposes of the current calculations, a time of 30 ms will be used because the super frame contains a dormancy period with no symbol to transmit.
According to ref. 1, transmission time for a cellular network is 3 to 5 ms at the physical layer, while interactive signaling connections require 9 to 15 ms, and data transmission times range from 4 to 6 ms. So, the time for transmitting a signal is about 13 to 21 ms, and an average value of 18 ms will be used for computation purposes in this report.
If the distance between two sensor nodes is d, and k bits of data is transmitted, the power consumed in the process can be determined by Eq. 7:
According to ref. 2, the transmission power can be shown by means of Eq. 8:
The power consumption of the scanning channel is the same as the power used in receiving data, and can be determined by means of Eq. 9 as +0.4 dBm:
The energy consumption (in dBm) for the UE to transmit its required signaling in the cellular network is shown in Eqs. 10 and 11:
In addition, the energy consumption (in dBm) of the base station to transmit the required signaling for a wireless sensor network update can be determined by Eq. 12:
Because this wireless sensor network handover scheme is based on the IEEE 802.15.4 standard, the latency for a standard handover can be determined by Eq. 13:
In Eq. 13, the term “hop” refers to the number of hops from mobile nodes to a standard PAN coordinator; Trequest_original is the corresponding time required per hop; N is the number of channels to scan; Tscan is the time to scan each channel; hop2 is the number of hops from the mobile nodes to the new PANs coordinator; and Trequest_new is the corresponding time required for each hop.
According to these parameters, the latency for mobile nodes to use a standard handover arrangement is shown by Eq. 14:
where, in Eq. 14, the handover latency is related with the functions hop and hop2. For a handover in the new, more efficient wireless sensor network scheme, the latency can be calculated by Eq. 15:
where TUE_request refers to the UE inquiry time; TeNB_reply represents the base station reply time; and the other parameters are the same as those in the standard base station handover scheme. In the new proposed scheme, the network only needs to scan once, because the channel information of neighbor PANs is already notified.
The latency can then be found by means of Eq. 16:
Handover latency is also related with hop and hop2. By comparing Eqs 14 and 16, when the hop number is determined, it can be shown that the proposed wireless sensor network scheme requires less handover latency than a standard handover scheme, since the standard approach must scan channels more than twice.
Another important consideration in comparing the new handover scheme with standard handover schemes is energy consumption, which can be compared by means of Eq. 17:
where Prequest_original is the energy consumption of the mobile node to send a message to the old PANs; M is the number of mobile nodes in the cluster; Pscan is the energy consumption to scan a channel; and Prequest_new is the energy consumption of the mobile node to send a message to the new PANs.
The resulting calculation of power Phandover_wsn is shown in Eq. 18:
When using the new proposed handover scheme, the power level, Phandover_new for the new approach can be found from Eq. 19:
where PUE_request is the energy consumption of UE query signaling and PeNB_reply is the time required for the base station to reply to the query signaling. Because a base station does not use this energy in a cellular network and in wireless sensor networks, it need not be considered for its energy consumption. As a result, with the help of the efficient handover scheme for wireless sensor networks, Eq. 20 can be used to determine the energy consumption of the new handover scheme, Phandover_new:
By comparing Eqs. 18 and 20, the proposed handover scheme can be seen to have many advantages when there are few mobile nodes in the network. However, most of sensor nodes are powered by battery, so they cannot charge frequently, while user equipment represents a useful option for solving this problem. In this way, it is meaningful to use energy consumption of cellular network instead of wireless sensor networks. The theoretical analysis can also be verified by application of computer analysis with a commercial software tool, MATLAB from MathWorks. MATLAB can be used not only to analyzer the physical operation of the wireless sensor network within a cellular network, but the software algorithms used in the system as well
This file type includes high resolution graphics and schematics when applicable.
Simulation Parameters
This file type includes high resolution graphics and schematics when applicable.
MATLAB was used to analyzer the operation and performance of the new handover scheme and ensure that it could function properly as part of a wireless cellular communications network. Simulation parameters were set up as shown in the table. The edge nodes were located at the edges of PAN area with coordinates of (0,0), (0,4), (0,8), (4,0), (4,8), (8,0), (8,4), and (8,8).
To evaluate the functionality of the new handover scheme, it was compared to a standard handover approach in terms of energy consumption and handover latency time. As Fig. 7 shows, when the handover time is 100 ms, the handover latency of the new scheme is slightly longer than a standard scheme, because the new approach will require time for the UE to send query requests to the base station. For handover times between 100 and 450 ms, the latency time is somewhat less in the new approach than in a standard handover scheme.
Before a handover can occur, the mobile nodes must physically move and signal using a random number of hops. When the time is longer than 450 ms, the new scheme will finish a handover while the standard scheme is still in the process of completing a handover. It can be seen that latency times are less in the proposed new approach than in standard handover schemes.
Figure 8 shows the relationship between handover latency and the number of mobile nodes when scanning five channels. For standard scheme, when the number of mobile nodes increases, the handover latency time increases quickly. The latency time of the new handover scheme increases at a much slower rate. A standard scheme must scan every ZigBee channel with random location of mobile nodes; the new scheme only scans the given channel, for less latency time.
In Fig. 9, when the number of channels increases, the handover latency of the standard scheme increases dramatically. However, the proposed scheme maintains stable latency. When the number of channels is larger than four, the new scheme can be seen to outweigh the old scheme in terms of network latency. As Fig. 10 shows, when the time is between 50 and 200 ms, the new scheme suffers more energy consumption than a standard scheme. But beyond that, the new approach has much lower energy consumption than a standard scheme. In a standard handover scheme, every mobile node must scan all ZigBee channels, with energy consumption growing with the number of mobile nodes.
In the new approach, only a given channel is scanned. As Fig. 11 shows, when the number of mobile nodes exceeds five, the new handover scheme offers great advantages in energy consumption compared to a standard handover scheme. Similarly, as Fig. 12 shows, when the number of channels rises above 11, the new scheme offers advantages in power consumption compared to a standard handover scheme. The new approach can contribute to useful energy savings within a cellular communications network.
TianChi Zhao, Professor
Jia Dong, Engineer
BoAo Min, Engineer
International School, Beijing University of Posts and Telecommunications (BUPT), No 10, Xitucheng Road, Haidian District, Beijing, People’s Republic of China (PRC) 100876; +86-10 62281949, FAX: +86-10 62285057
This file type includes high resolution graphics and schematics when applicable.
References
This file type includes high resolution graphics and schematics when applicable.
1. R1-060932. EUTRA TDD Random Access Procedure. CATr, RITI, TD-Tech, 3GPP TSG RAN WG1#44bis Meeting, Athens, Greece, March 27-31, 2006.
2. Hui-fang Deng, Qi-ping Ma, and Shang-wei Zhou, “Use of RFID technology for indoor location,” Computer application.
3. H. Gao, V. Leung, and C. Chow, “Enabling technologies for wireless body area networks: A survey and outlook,” IEEE Communications Magazine, Vol. 47, No. 12, 2009, pp. 84-93.
4. M. Chen, S. Gonzalez, and A. Vasilakos, “Body area networks: A survey,” Journal of Mobile Networks and Applications, Vol. 16, No. 2, 2011, pp. 171-193.
5. N.F. Timmons and W.G. Scanlon, “Analysis of the performance of IEEE 802.15.4 for medical sensor body area networking,” First Annual IEEE Communications Society Conference on Sensors and Ad Hoc Communications and Networks, 2004, pp. 16-24.
This file type includes high resolution graphics and schematics when applicable.
About the Author
TianChi Zhao
Jia Dong

Leaders relevant to this article:

































