SDRs as a Reference and Common Clock Source for GNSS Timing Apps
Download this article in PDF format.
What you’ll learn:
- What SDRs are and why they’re important to GNSS timing systems.
- How SDR clock distribution ensures that various functions of a GNSS system are properly synchronized.
- Integration of ground stations, satellites, and SDRs for precision tracking and timing.
A software-defined radio (SDR) is a versatile radio communication system that employs reconfigurable software-based components for processing digitized signals. The SDR paradigm offers high flexibility, facilitating upgrades or updates to radio communication systems at a low cost due to functionality and components implemented as a software embedded system. Some of these components include filters, amplifiers, decoders, and mixers. In addition, SDRs offer superior performance, suiting them for a broad array of industrial applications.
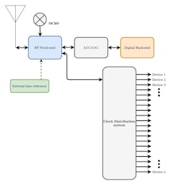
An SDR generally consists of two parts: a radio front end and a digital back end. In a typical SDR receiver, the radio front end is an RF tuner that converts the incoming radio-frequency (RF) signal into an intermediate-frequency (IF) signal. Subsequently, the IF signal is then fed into an analog-to-digital converter (ADC) that converts it into a digital signal. The digitized signal is then channeled into a digital back end for processing.
In the case of a typical SDR transmitter, the front end consists of an RF converter and a power amplifier. The RF converter receives an analog IF signal from a digital-to-analog converter (DAC) and converts it into an RF signal that’s amplified by a power amplifier before being fed into an antenna for transmission. Unlike conventional radio communication systems, an SDR is capable of handling signals over a wide bandwidth. The highest-bandwidth SDRs can manage signals over a bandwidth of up to 18 GHz.
The digital back end of an SDR system features a field-programmable gate array (FPGA) with onboard digital-signal-processing (DSP) capabilities. This board handles digitized signals and consists of various reconfigurable components, including mixers, filters, modulators, and demodulators. It also provides the means to implement various application-specific functionality ranging from triggering and queuing waveforms for radar or MRI, to implementing any wireless communication standard/protocol into the chip itself. DSP operations also occur as a block in the FPGA, incorporating computational tasks like upconverting, downconverting, modulation, demodulation, and error control.
The versatility, reconfigurability, interoperability, and superior performance of SDRs makes them a suitable choice for use in a broad array of industrial applications. This includes mission-critical applications such as radar, test-and-measurement systems, spectrum monitoring and recording, MRI/NMR systems, network security systems, and GNSS systems. An example of a high-performance SDR platform, suitable for a variety of mission-critical applications, is one developed by Per Vices (Fig. 1).
Global Navigation Satellite System
The Global Navigation Satellite System (GNSS), which has worldwide coverage, serves timing and/or geospatial positioning applications. Some of today’s fully operational GNSSs include the Global Positioning System (GPS), BeiDou Navigation Satellite System (BDS), Global Navigation Satellite System (GLONASS), and Galileo. GNSSs leverage precise clocks to deliver the time and position accuracy required by today’s applications.
GNSS satellites use onboard atomic clocks, while ground stations use crystal oscillators in SDRs or external reference clocks to ensure highly accurate timing and positioning. The superior performance of SDR clock systems makes them a popular choice for GNSS timing applications.
Most of today’s financial institutions, radar stations, and data networks consist of many nodes that form a distributed network. Such distributed systems require precise timing to ensure that all transactions are accurate and synchronized. The tight timing accuracy of GNSS makes it a good choice for synchronizing nodes in distributed systems.
Some applications such as precision farming, autonomous driving, port automation, commercial aircraft tracking, and Google Maps require precise position data. Moreover, GNSS provides accurate location data and is used in a broad array of industries, including agriculture, defense, mining, and construction.
Using SDR Clock Systems in GNSS Timing Apps
An SDR time board provides the clock distribution for all receiver and transmitter ADCs/DACs and the FPGA to work synchronously. This internal time board consists of an oven-controlled crystal oscillator (OCXO) that delivers a very stable (5 parts/billion) and accurate 10-MHz signal. Such oscillators also offer high frequency stability, a low noise floor, and the low phase noise required for accurate timing and synchronization of functions. The unmatched frequency stability of this oscillator makes the SDR clock ideal for applications with strict timing requirements, such as GNSS systems.
The SDR clock distribution ensures that various functions of a GNSS system are properly synchronized. Apart from sampling-related functions, this clock-distribution system also can synchronize other processing operations like upconverting and downconverting functions.
One may use an SDR clock in either master or slave mode. In master mode, the internal clock is used within the SDR platform. Using the SDR clock in slave mode requires an external reference clock. This gives engineers the flexibility to utilize a clock system that best matches the timing requirements of a given application. Applying an SDR as a master clock for your GNSS system enhances the flexibility of your systems and saves you time and resources.
An SDR-based clock-distribution system offers high flexibility and enables engineers to implement new functions and protocols without the need to change or modify the available hardware. In addition, because software-based components are reusable, the technology reduces the time and resources required for prototyping and testing sophisticated clock-distribution systems.
The SDR’s clock system is suitable for a broad array of applications that require accurate timing. With an SDR platform, it’s not necessary to build a separate clock-distribution network for your application. Figure 2 illustrates all of the integrated components.
The availability of a built-in clock system enables engineers to save time and resources, thereby cutting the overall cost of implementing, testing, and deploying complex systems. In addition, the SDR’s clock system offers impressive timing accuracy, and its performance is comparable or even superior to fully external clock systems.
SDR-Based GNSS Ground Station
A ground-control station is a critical segment of any GNSS system requiring extremely accurate clocks (Fig. 3). Some of the key functions of this station include tracking satellites, computing precise locations of satellites, monitoring drift in satellites, and adjusting their direction to ensure that they remain in the right orbital plane while also monitoring the satellite integrity and resolving satellite anomalies.
At the heart of any GPS/GNSS ground station is a reference clock that ensures the entire system is accurately synchronized. Due to the superior performance of an SDR’s clock, it’s well-suited for use as the reference clock of a GNSS ground station. For such applications, the SDR’s clock is employed in master mode.
The accuracy of the timing signals provided by GNSS heavily depends on signal transmission and reception. GNSS uses the L1 and L2 bands for signal communications between the ground stations and the satellites. Ground segments use atomic clocks to generate system time while receivers use clock oscillators to maintain their time. Although these two time scales feature high accuracy, their time measurements have a small deviation. As such, it’s necessary the time signal from the satellite that’s received by a user be traceable to a reference time scale.
The system time scales used by GNSSs are based on Coordinated Universal Time (UTC). This post-processed time scale is generated and disseminated by the International Bureau of Weights and Measures (BIPM). The UTC time scale provides a reference for time measurements to a wide range of timing systems, including those for GNSSs.
Institutes and research centers that maintain realizations of UTC, known as UTC(k) time scales, utilize high-quality clocks and time transmission equipment. Precise timing systems such as GNSS timing systems must ensure that their time measurements are reliable and traceable to regional or international standards.
The performance of an SDR’s clock system also makes it ideal for various DSP operations, including decoding, encoding, modulation, and demodulation. In addition, the reconfigurability of SDR platforms allows engineers to prototype and test new functions and protocols without modifying the existing hardware. This greatly reduces the overall cost of maintaining the radio communication system of a GNSS system.
Conclusion
Conventional radio communication systems are implemented using dedicated hardware-only components. This implementation approach consumes high amounts of resources and yields systems that are rigid and highly susceptible to obsolescence. Such hardwired systems are difficult to upgrade because the process involves modifying or replacing existing hardware.
The configurable architecture of SDRs enables engineers to implement new functions and protocols without modifying the available hardware, suiting them for timing applications in GNSS systems. The flexibility of these platforms allows engineers to implement versatile systems that are interoperable with various GNSS constellations. The SDR paradigm also makes it possible to implement scalable systems capable of accommodating current and future GNSS constellations.
Thanks to the tight timing capabilities of SDR clocks, these platforms can meet the strict timing demands of today’s GNSS timing applications. Furthermore, reusability of an SDR’s reconfigurable modules saves time, money, and resources required for developing and testing new GNSS ground-control stations. As such, SDR platforms are generally recognized as the most suitable radios for GPS/GNSS test and simulation.
About the Author
Simon Nditiru
Electrical Engineer, Per Vices
Simon Ndiritu, Electrical Engineer at Per Vices, holds a BEng in Electrical and Electronics Engineering and MSc in Signal Processing. He has a wealth of experience in designing hardware, firmware, and software solutions. His areas of expertise include analog electronics, digital electronics, mixed-signal systems, and digital signal processing. In addition, he has a passion for research and technical writing.



