Quad-Band Resonator Depends on CRLH/D-CRLH Structures
Download this article in PDF format.
This article presents the design and implementation of a compact quad-band bandpass filter based on coupling between via-free dual-composite right-/left-handed (D-CRLH) and composite right-/left-handed (CRLH) microstrip structures. The filter can be used for multiband wireless applications like WiMAX and WLAN, as well as other high-frequency applications. Its topology results in four bands with highly selective, sharp bandpass responses.
A design is introduced to realize a quad-band resonator. Also presented are the equivalent circuit model, an analytical study, and simulation and fabrication measurement results.
Introduction
The electromagnetic (EM) propagation phenomena in one direction through an effectively homogeneous material can essentially be modeled by a one-dimensional transmission-line.1 However, in practice, such a pure left-handed (PLH) transmission line is impossible to manufacture. A more practical model is the CRLH,1 or its dual-version counterpart, the D-CRLH.2
A CRLH or D-CRLH transmission line may be obtained by chaining several unit cells. These types of artificial lines exhibit dual-band behavior. Consequently, dual-band microwave devices can be created with CRLH and D-CRLH structures.9-12
Today, one of the main goals when designing a device is to reduce the dimensions as much as possible. Many compact and multiband filters have been suggested based on metamaterials—metamaterial-based filters are considered novel devices.3-8 Coupled metamaterial resonator filters are used to create compact bandpass filters.6-8
The design of the microwave resonator is significant. Resonators are widely used as elements for high-quality oscillators in satellite military communication systems, as well as multiband antennas for wireless applications.13
With the proposed structure, it’s possible to have four passbands. The resonator, which measures just 16.5 × 16.5 mm, delivers the performance at multiple frequencies and the compact size required for many modern communication circuit designs.
Theory and Design
The multiple-band resonator is fabricated on standard commercial circuit material (Fig. 1). It consists of a CRLH unit cell coupled with a D-CRLH unit cell. A coupled gap transmission-line resonator is based on coupling between the D-CRLH and CRLH transmission lines. The CRLH transmission line is responsible for low frequencies, while the D-CRLH transmission line is associated with high frequencies. The resonator is designed using a Rogers RO4350B substrate with a dielectric constant of 3.48 and a thickness of 1.524 mm. The total dimensions are 16.5 × 16.5 mm.
1. This is the configuration for the novel quad-frequency resonator based on metamaterial transmission lines.
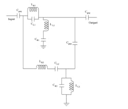
Figure 2 shows the equivalent circuit of the proposed quad-band bandpass filter that features coupling between the CRLH and D-CRLH structures. The two lower-frequency bands are produced from the CRLH transmission line, while the two higher-frequency bands come from the D-CRLH transmission line. The CRLH structure has a highpass-filter profile with two possible passbands (left-handed at lower frequencies and right-handed at higher frequencies).
2. Shown is the equivalent circuit of the proposed quad-band bandpass filter that incorporates coupling between CRLH and D-CRLH structures.
The D-CRLH transmission line has a lowpass-filter profile, which also allows for two possible passbands (right-handed at lower frequencies and left-handed at higher frequencies). However, with the D-CRLH transmission line, nonlinear propagation phase is opposed. The D-CRLH transmission line has gained more interest than the CRLH transmission line because it’s simpler to realize thanks to via-free requirements for microstrip configuration.
Inductor and Capacitor Values
The four resonant frequencies are 3.9, 4.6, 6.2, and 7.1 GHz. The relationship between frequencies and the inductors/capacitors are as follows:
The coupled capacitor is realized using an air gap, Cgap, that’s equal to 0.014 pF. The remaining values are:
CL1 = 1.2 pF
LR1 = 1.387 nH
CR1 = 0.935 pF
LL1 = 1.284 nH
CL2 = 0.482 pF
LR2 = 1.367 nH
CR2 = 0.325 pF
LL2 = 1.546 nH
Compact Resonator Fabrication
Figure 3 shows the metamaterial-based quad-band resonator constructed with a CRLH cell coupled with a D-CRLH cell. The resonator is fabricated on commercial printed-circuit-board (PCB) material from Rogers with a dielectric constant of 3.48 and a thickness of 1.524 mm. The circuit material is laminated with 0.035-mm-thick copper foils on both sides of the dielectric material. This miniature quad-frequency resonator is representative of how this transmission-line technology can be applied to allow for multiple frequency bands while also miniaturizing the circuit size.
3. Here’s a photo of the fabricated quad-band resonator constructed with a CRLH cell coupled with a D-CRLH cell.
Figure 4 shows the S-parameters of the proposed design, revealing four resonant frequencies: 3.9, 4.6, 6.2, and 7.1 GHz. The return loss at these frequencies is equal to 18, 11, 12, and 11 dB, respectively. The respective insertion loss at the four frequencies is 2, 0.57, 0.32, and 4 dB.
4. The plot reveals S21 and S11 simulation results of the proposed design.
Figure 5 compares the quad-frequency resonator’s measured and simulated performance. The 3-dB bandwidth of the first band is 36.5 MHz; the 3-dB bandwidth of the second band is 84.5 MHz. For the third and fourth bands, the 3-dB bandwidths are 250 and 320 MHz, respectively. Hence, the quality factors (Qs) for the four respective bands are calculated as 106.84, 54.43, 24.8, and 22.187.
5. The simulation results are in close agreement with the S21 and S11 measurements of the quad-frequency resonator.
Conclusion
In this article, we introduced a new form of compact quad-band bandpass filters based on hybrid techniques. The resonant frequency of this type of filter can be easily tuned. In addition, the Qs are very high with sharp responses. As stated earlier, this miniature quad-frequency resonator represents how this transmission-line technology can be applied to allow for multiple frequency bands while also miniaturizing the circuitry.
The novel D-CRLH/CRLH structure used in the quad-frequency resonator is designed with two cells coupled together. The CRLH cell is responsible for generating the two lower-frequency bands, i.e., the first and second bands. Meanwhile, the D-CRLH cell generates higher-frequency resonance, which corresponds to the third and fourth bands. This work is significant in terms of research for multi-frequency bandpass filters.
Ahmed F. Daw is Assistant Professor, Peter A. Fawzey is a Researcher, and Marian N. Adly is a Researcher in the Electrical Systems Engineering Department at MSA University, Cairo, Egypt.
References
1. C. Caloz, T. Itoh, Electromagnetic Metamaterials: Transmission Line Theory and Microwave Applications, John Wiley & Sons Inc., Hoboken, New Jersey.
2. C. Caloz, “Dual Composite Right/Left-Handed (D-CRLH) Transmission Line Metamaterial,” IEEE Microwave and Wireless Components Letters, vol. 16, No. 11, 2006C.
3. A. F. Daw, M. A. Abdalla, and H. M. Elhennawy, “New configuration for multiband ultra-compact gap resonator-based D-CRLH,” IEEE, Middle East Conference on Antenna and Propagation (MECAP) conference proceedings, 2016, pp. 1-4.
4. J. Sorocki, I. Piekarz, K. Wincza, S. Gruszczynski, “Right/Left-handed transmission lines based on coupled transmission line sections and their application towards bandpass filters,” IEEE Transactions on Microwave Theory and Techniques, Vol. 63, No. 2, Part: 1, pp. 384-396, 2015.
5. Ahmed F. Daw, Mahmoud A. Abdalla, and Hadya M. Elhennawy, "Dual Band High Selective Compact Transmission Line Gap Resonator," 2014 Loughborough Antennas & Propagation Conference, 10-13 November 2014, Loughborough, UK, pp. 91-94.
6. V. Mishra, R. K. Chaudhary, K. V. Srivastava, A. Biswas, "Compact two pole bandpass filter implemented using via-free composite right/left handed transmission line with radial stubs," 2011 European Microwave Conference (EuMC), pp. 571-574, 2011.
7. Ahmed Ibrahim, Adel Abdel-Rahman, Mahmoud Abdalla, "Design of Third Order Band Pass Filter Using Coupled Meta-material Resonators," 2014 IEEE AP-S 2014, Memphis, USA, pp. 1702-1703.
8. Qingshan Yang, Yunhua Zhang, "Negative-order ridge substrate integrated waveguide coupled-resonator filter," Electronics Letters, Vol. 50, No. 4, pp. 290-291, 2014.
9. C.-H.Tseng and C.-L. Chang, “A broadband quadrature power splitter using metamaterial transmission line,” IEEE Microw. Wireless Compon. Lett., Vol. 18, No. 1, pp. 25-27, Jan. 2008.
10. R. Islam, F. Elek, and V. Eleftheriades, “Coupled-line metamaterial coupler having co-directional phase but contra-directional power flow,” IET Electron. Lett., Vol. 40, No. 5, pp. 315-317, March 2004.
11. A.Vélez, Aznar, F.Aznar, M.D.-Sindreu, J.Bonache, and F. Martin, “Stop-band and band-pass filters in coplanar waveguide technology implemented by means of electrically small metamaterial-inspired open resonators,” IET Microw. Antennas Propag., Vol. 4, No. 6, pp. 712-716, June 2010.
12. B.A. Shenoi, Introduction to digital signal processing and filter design, p. 120. John Wiley and Sons, 2006, ISBN 978-0-471-46482-2.
13. G. Siso, J. Bonache, M. Gil, J.G. Garcia, and F. Martin, “Compact rat-race hybrid coupler implemented through artificial left handed and right handed lines,” IEEE Int. Microwave Symp., pp. 25-28, June 2007.











